

7月31日起停牌的上纬新材(688585.SH),要复牌了。
8月4日晚间,上纬新材公告称,近期,公司就股票交易异常波动及严重异常波动的相关事项进行了核查。鉴于相关核查工作已完成,经公司向上交所申请,公司股票将于8月5日开市起复牌。目前公司基本面未发生重大变化。

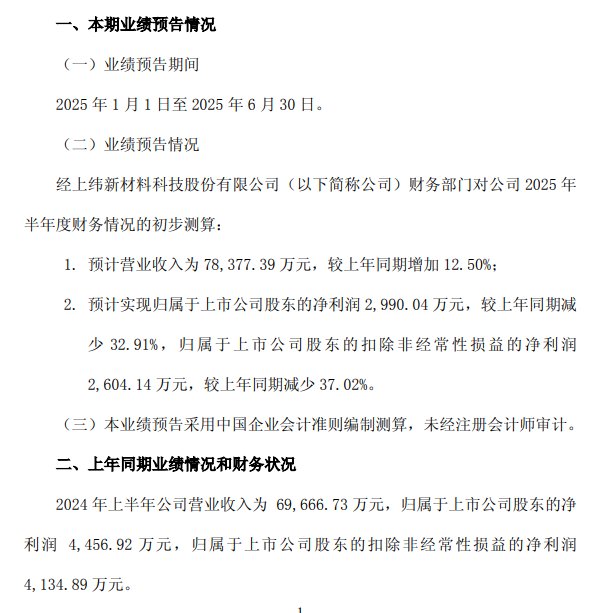
同日,上纬新材公告称,公司预计2025年半年度营业收入为7.84亿元,较上年同期增加12.50%,归属于上市公司股东的净利润为2990.04万元,较上年同期减少32.91%。业绩下滑主要由于海外销售运费及佣金增加约1100万元,二季度新台币兑美元汇率急升导致汇兑损失约768万元,以及研发可回收产品检测试验费用增加约572万元。

7月28日,上纬新材年内累计涨幅超过10倍,成为A股2025年以来首只10倍股。这源于该公司7月8日发布的一篇公告:上海智元新创技术有限公司及其核心团队共同出资设立的持股平台,以协议转让和要约收购的方式取得公司控制权,至少收购其63.62%股份。智元机器人成立于2023年2月,是人形机器人头部公司。
受此消息影响,7月9日—7月30日这16个交易日内,上纬新材股价涨幅达1083.42%。截至停牌前最后一个交易日(7月30日),上纬新材收涨9.37%报92.07元,总市值371.4亿元。
(声明:文章内容仅供参考,不构成投资建议。投资者据此操作,风险自担。)
出品:21财经客户端南财快讯工作室
(文章来源:21世纪经济报道)配资炒股公司平台
海量资讯、精准解读,尽在新浪财经APP
华林优配提示:文章来自网络,不代表本站观点。